Этап #1 Задача
На картинке ниже— рукоятка термостата, прибора, которым регулируется температура в помещении. Термостат присоединяется к радиатору — поворотом рукоятки можно сделать воздух теплее или холоднее. Нам нужно продумать и разработать новые дизайн и эргономику этого элемента.
Корпус рукоятки можно сделать состоящим из нескольких частей, а не одной (если это не сильно скажется на себестоимости). Посадочные размеры сохраняем, принимаем во внимание то, что этот элемент должен легко крутиться и удобно ложиться в руку.
Корпус заказчику нужен прочный, устойчивый к высокой температуре, выдерживающий постоянные повороты (планируются испытания по ГОСТам), с поверхностью, которая не цепляет пыль и грязь. На рукоятке должны быть отверстия для доступа воздуха к термодатчику (он находится внутри). Пластик в перспективе будет цветным (например, черным), и он должен сохранять цвет минимум 10 лет.
Рукоятка должна выглядеть современно и привлекательно, дизайн — ближе к скандинавскому стилю: простой и функциональный. Но такой, чтобы по внешнему виду устройство можно было сразу отличить от тех, что производят конкуренты.
Также предстоит придумать простой способ брендирования — на торце. Сейчас производитель наносит свой товарный знак уже на готовое изделие. Как вариант рассматривается сменная вставка с логотипом разработчика.
Конечно, нужно место для шкалы с цифрами и символами, чтобы люди понимали, куда крутить, чтобы увеличить или уменьшить температуру радиатора.
Вот ручки термостатов других производителей:
А это — просто конкуренты из разных ценовых сегментов:
Этап #2 Эскизирование
Задание ясно, вот первые эскизы рукоятки — сразу с маркировкой и лого производителя:
Эскизы понравились, вариант «А» заказчика сразу зацепил. Дорабатываем эту версию:
Отлично! Однако заказчик присмотрелся к ограничителю в варианте «Б» и попросил сделать что-то похожее.
Впрочем, зачем размениваться на мелочи, берем два варианта — «А» и «Б» как рабочие.
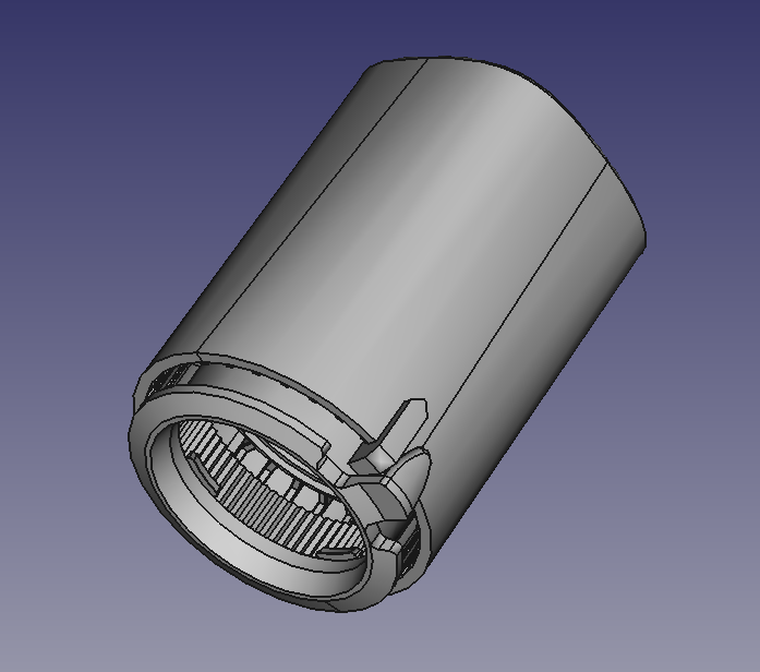
Дальше преодолеваем технологические сложности с блокировкой «крутилки», подвижного элемента корпуса. Блокировка осуществляется фиксатором.
Делаем универсальные фиксаторы с нижней стороны термоэлемента и переходим к модели.
Этап #3 Моделирование
Вариант «А»:
Вариант «Б»:
Этап #4 Макет
Фото серийного изделия с сайта производителя:

















































