Этап #1 Постановка задачи
Займёмся разработкой внешнего вида и эргономики корпуса новой модели пульта штангового опрыскивателя. Пульт будет нужен для визуализации состояния работы системы, её настройки и управления. У производителя есть уже три собственные версии пульта, но ни одна из них его не устраивает.
Пульт состоит из корпуса (две детали, скрученные винтами), символьного ЖК-дисплея, плёночной клавиатуры, кронштейна для крепления пульта к стойке в кабине, платы управления и GPS-модуля с керамической антенной.
Пульт монтируется в кабине трактора, на котором работники ездят по полям. Типовой сценарий использования такой: специалист приехал на место — в поле, проверил настройки на пульте, протестировал работу опрыскивателя, поехал, нажал на кнопку «Старт работы». Во время движения работнику приходится нажимать кнопки секций, посматривать на выводимые на монитор параметры системы, следить, не возникла ли аварийная ситуация (тогда звучит зуммер, а на дисплей выводится предупреждение). По окончании работы пульт выключают.
Мы работаем над дизайном корпуса и проектируем внутреннее размещение компонентов, в том числе и места крепления. Обязательные условия: глубину корпуса уменьшать нельзя, способ крепления половин корпуса остаётся тем же — на винтах; по возможности нужно минимизировать трудоёмкость сборки. Необходима также заглушка для USB-разъёма на задней крышке и особе внимание следует уделить усиление под кронштейн. Сейчас жёсткость слабая. Ещё требования: радиопрозрачность, прочность и IP54.
Конкуренты делают такие пульты:
Этап #2 Эскизирование
Пожелания к дизайну: эргономичная форма, удобство управления, без лишних надписей (иначе пользователи запутаются), цвета — в соответствии с бренд-буком. На плёночной клавиатуре предусмотреть места для размещения названия и лого производителя и подписей к элементам управления.
Сначала эскизы. Стилистика — «минимализм», «надежный» и «технологичный».
Черновые наброски:
Отправили черновики заказчику в «Пегас-Агро», получили замечания, учли в чистовиках.
Выбор — вариант В.
Тем не менее этот вариант принят не в том виде, как есть. Нужна доработка: сгладить излишнюю вогнутость верхней части, изменить геометрию верхних углов, ухваты руки сделать менее выраженными, сдвинуть кнопки и дисплей влево.
Концепт есть, а расположением лого, разъёмов и надписей займёмся на этапе моделирования.
Этап #3 3D-моделирование
Мы разработали модель в четырёх вариантах:
- с массивным ухватом под руку;
- с ухватом с 4 ребрами;
- с ухватом с 3 ребрами;
- без ухвата.
Все варианты распечатали на 3D-принтере:
Самым удобным оказался корпус без ухвата. Одновременно приняли решение убрать рамку на передней части, уменьшить выступ на задней, убрать ступеньку для установки разъёма.
Доработанная модель (с делением на половинки под последующую 3D-печать):
Ещё раз распечатали и продолжили доработку: сделали на передней крышке прямые углы по периметру для клавиатуры, одновременно слегка увеличили глубину выборки под клавиатуру, на задней крышке добавили выступ с углублением (для площадки кронштейна) и определили место для наклейки с серийным номером.
Результат:
И снова — в печать! Макет с электроникой:
Такое количество макетов — не просто прихоть: чем их больше, тем больше будет и доработок, и тем лучше в итоге готовый корпус.
После печати этого макета, в частности, выяснилось, что место под наклейку лучше перенести на другую сторону, площадку под кронштейн углубить внутрь пульта (а выступающую площадку убрать), под
соединители сделать углубления аналогично площадки под кронштейн. Изменениям подверглись и углубления под разъёмы.
Обновлённая модель:
Одновременно дизайнеры работали над графикой передней панели:
Но эти варианты, видимо, оказались слишком смелыми, и решили отталкиваться от существующего дизайна.
Выбран вариант без крыла.
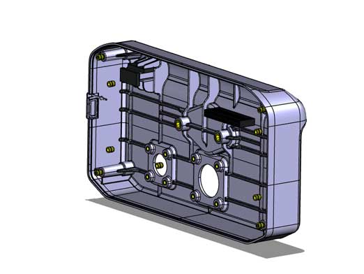
Этап #4 CAD-моделирование
Эскизная конструкция корпуса:
То же, но доработанное и с технологической проработкой:
Наша часть работы завершена, следующий этап — производство.


























































