Этап #1 Постановка задачи
Светодиодные светильники быстро захватывают рынок света, особенно — промышленного. Ведь они надёжные, мощные и потребляют сравнительно мало электроэнергии. Но производителей много, конкуренция серьёзная.
Это значит: чтобы твои светильники покупали, предложи покупателям что-то получше, чем есть на рынке сейчас. Как минимум — светильник в новом корпусе.
Корпус промышленного светодиодного светильника с одной платой состоит из металлического радиатора с заранее определённой площадью оребрения и корпуса блока питания (он размещается в верхней части светильника), боковых пластиковых накладок и лицевой панели. Для установки светильника используется несколько типов кронштейнов (возможны поворотное крепление, крепление на подвес, консольное и т.д.).
Основные требования: симметричные боковые крышки (чтобы их можно было использовать с любой стороны светильника — раз; для экономии на пресс-формах — два), пыле-и влагозащита корпуса IP67, поскольку никто не знает, в каких условиях он будет эксплуатироваться. Может быть, его установят не в заводском цеху, а на улице).
И самое важное: корпуса светильников должны стыковаться друг с другом — так, чтобы можно было устанавливать до четырёх светильников в ряд.
Промышленные светильники других производителей выглядят так (их дизайн с годами мало меняется):
Этап #2 Разработка дизайна корпуса. Эскизирование
Планируемые технологии производства: для радиатора — только экструзия, для лицевой панели и боковых накладок — литьё пластика; резка/гибка металла, возможно, штамповка.
Можно анодировать корпус любым цветом — здесь никаких ограничений. И вообще, ограничений почти нет. Но дизайн в стиле «абы как, зато всё уместилось» или «привет, Советский Союз» точно утверждён не будет.
Действовать нужно оперативно: на эскизы отведена максимум неделя.
Корректируем эскизы и показываем заказчику:
Выбор:
Этап #3 Разработка дизайна корпуса. 3D-моделирование
Уточняем детали. Например, в крышке светильника нужно предусмотреть возможность слива воды из «межрёберного» пространства профиля — светильник гарантированно будет «промывать» осадками, а накопление грязи хорошей теплоотдаче не способствует (кстати, по той же причине не нужны слишком частые рёбра. И с формой последних уже пора определиться).
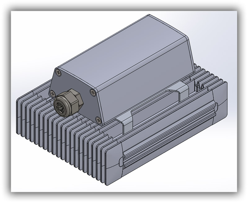
Важно: в корпусе необходимо предусмотреть пазы — для установки платы, кронштейнов.
После борьбы за хорошую теплоотдачу, надёжные и удобные пазы для креплений, размещение гермовводов и прочее получается вот такая модель (заодно попросили добавить и скобу для крепления):
Варианты цветового решения:
Первые рендеры:
Вторая серия рендеров:




































































